云顶国际·(中国)唯一官方网站
加入收藏
集团首页
X
网站首页
关于我们
云顶国际vip.888简介
现任领导
机构设置
团队队伍
马克思主义基本原理教研部
毛泽东思想和中国特色社会主义理论体系概论教研部
习近平新时代中国特色社会主义思想概论教研部
思想道德与法治教研部
中国近现代史纲要教研部
形势与政策教研部
研究生思政公共课教研部
荣休教师
党群工作
党建工作
工会工作
团学工作
教学工作
教学研究与改革
课程建设
科学研究
员工动态
科研成果
研究生教育
学科简介
专业设置
导师队伍
员工事务
员工专栏
员工名录
员工风采
常用下载
常用下载
通知公告
通知公告
当前位置:
网站首页
>
通知公告
>
正文
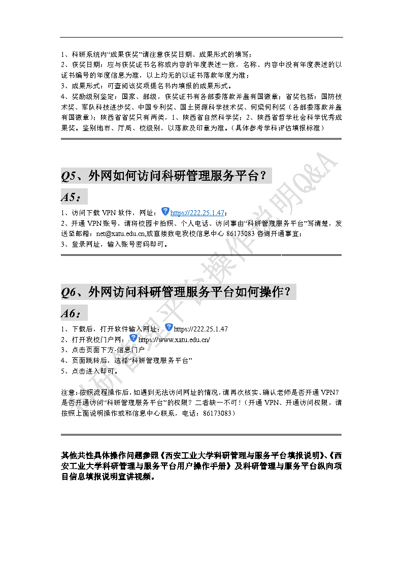
科研管理平台操作说明
2020-07-10 浏览次数 122
上一篇:
“智慧教室”教学应用专项培训线上课程学习
下一篇:
关于抓紧办理2019年度个人综合所得汇算清缴的通知
友情链接